在有症状的小鼠中,选择的脑区域中观察到GFAP免疫反应性增加,包括背侧中脑、深小脑核、脑干和脊髓。与非转基因对照组相比,皮层、海马和黑质没有增加的反应性。在11-14月龄时,脑干神经元中的线粒体增大,它们与线粒体裂解蛋白Drp1的共定位减少。这些小鼠在9-16月龄左右开始出现严重的运动障碍。缺陷从7个月的轻度多动开始,逐渐发展为摇晃运动、活动减少,并最终导致瘫痪和死亡。在11-12月龄时,通过巴恩斯圆形迷宫评估,空间记忆受损。表型详情
这些转基因小鼠过度表达带有与PD相关的突变体 (A53T) 的人类α-突触核蛋白。半合子小鼠在大脑中过表达突变的α-突触核蛋白,水平大约比内源性小鼠α-突触核蛋白高出六倍。它们在约一岁时发展出严重的进行性运动障碍,但没有明显的神经元丢失 (Lee et al., 2002)。本文的数据涉及半合子动物观察到的表型;来自此品系的纯合子小鼠无法生存。A53T过表达导致神经异常和寿命缩短 (Lee, 2002)小鼠朊蛋白 (PrP)启动子在这些小鼠中驱动转基因表达,导致广泛的神经元表达。原位杂交证实了在黑质致密部的神经元中的表达。在神经胶质细胞中也观察到表达。人类α-突触核蛋白以点状模式出现在神经纤维束中,表明富集在突触前终端。这些转基因小鼠在5月龄时表现出正常的活动水平,但在9月龄时变得过度活跃 (Unger et al., 2006)。此外,约在10月龄时,它们开始发展出严重的运动障碍 (Lee et al., 2002)。障碍的早期迹象包括摇晃 (wobbling)和姿态异样 (posturing)。在几天内,总体运动行为减少,自发运动减慢。还可以观察到尾巴的僵硬。最终,通常在发病后的14-21天内,这些小鼠无法自行站立,到达疾病末期。据报道,运动表型大约有90%的覆盖率,有10%的小鼠在16至18月龄时也未出现这些运动障碍 (The Jackson Laboratory, Stock#006823)。没有发生运动异常的小鼠在19月龄时仍保持过度活跃 (Unger et al., 2006)。认知缺陷也已经报道。在11-12月龄时,通过巴恩斯圆形迷宫(Barnes circular maze) 评估,空间记忆受损 (Teravskis et al., 2018)。
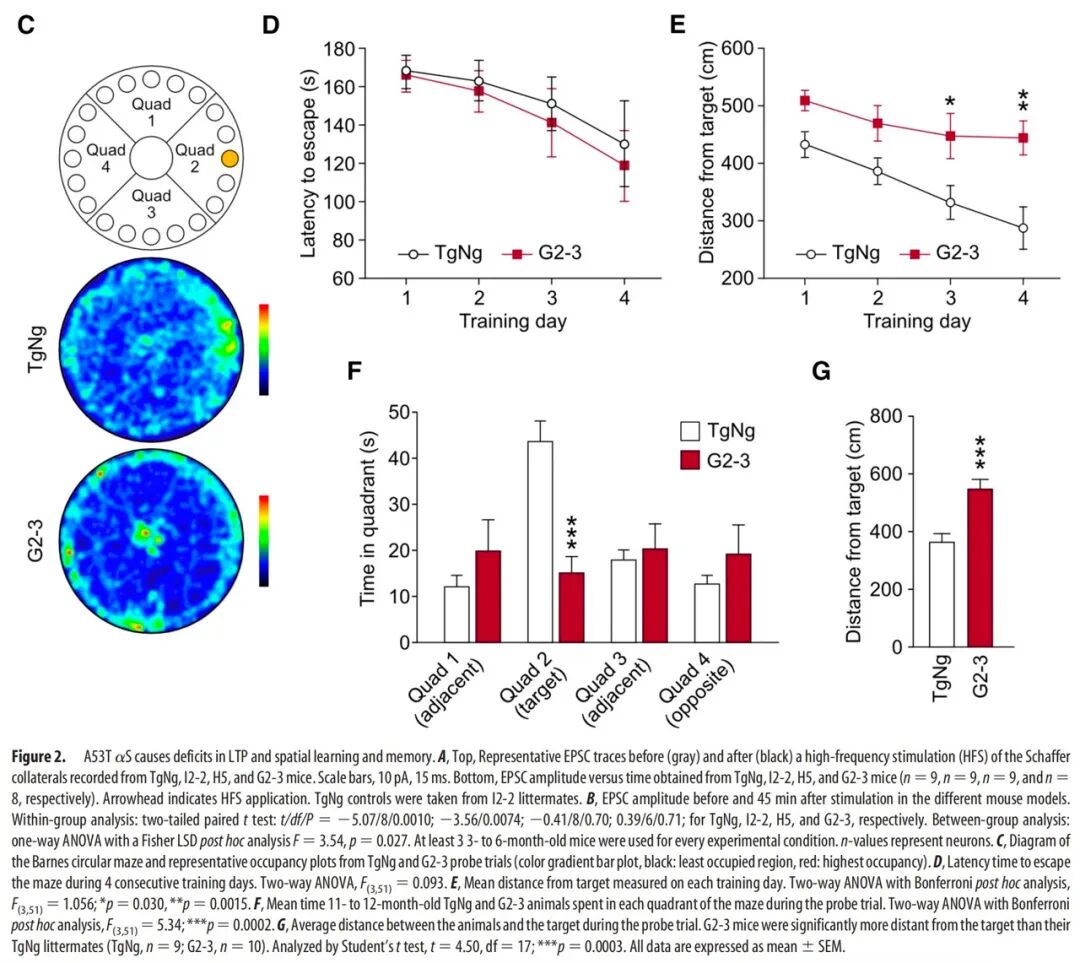
A53T导致空间记忆受损 (Teravskis et al., 2018)
从神经病理学角度来看,受影响的A53T小鼠在某些神经元群体中积累α-突触核蛋白,包括中脑、小脑、脑干和脊髓 (包括腹角运动神经元)。此外,这些神经元积累泛素和磷酸化神经纤维酸性蛋白H。蛋白质聚集体与路易小体 (Lewy body) 不同,但是它们是硫黄素-S阳性的,表明它们具有纤维结构。这些蛋白质积聚在年轻小鼠 (2至4月龄) 中不存在,但在发病前的老年小鼠中可检测到。虽然转基因体在黑质中表达,但该区域未观察到显著的病理学改变,酪氨酸羟化酶水平与野生型小鼠没有显著差异。然而,自噬过程中涉及的蛋白质LC3-II水平降低 (Pupyshev et al., 2018),D1受体表达增加与过度活跃相关 (Unger et al., 2006)。在纹状体中,在症状发作后未检测到多巴胺或多巴胺代谢产物3,4-二羟基苯乙酸 (DOPAC)和高香草酸 (HVA)的显著丧失 (Lee et al., 2002)。然而,Pupyshev等人报道五个月时酪氨酸羟化酶水平降低 (Pupyshev et al., 2018),Unger等人发现分离的突触小体中多巴胺摄取速率下降了40% (Unger et al., 2006)。此外,多巴胺转运体表达下降与纹状体和伏隔核的高活性相关。此外,纹状体LC3-II水平降低 (Pupyshev et al., 2018)。反应性胶质增生是这些小鼠的另一个神经病理学特征。与非转基因对照组相比,症状性A53T小鼠在中脑、深小脑核、脑干和脊髓中表现出更高水平的GFAP免疫反应性。相反,在皮层、海马、丘脑和尾状核中,GFAP免疫反应性与对照组相当。线粒体变化也有报道。在11-14个月的年龄段,脑干神经元中的线粒体变大,它们与线粒体分裂蛋白Drp1的共定位减少。此外,检测到杆状肌动蛋白包含物,表明肌动蛋白细胞骨架的重组可能导致线粒体功能障碍 (Ordonez et al., 2018)。Immunoflfluorescent staining for mitochondria (ATPVa) and Drp1 (O) shows mitochondrial enlargement (P) and reduced Drp1 colocalization (Q) in11- to 14-month-old A53T human a-synuclein transgenic mice compared to non-transgenic littermates. Scale bar, 5 mm. n = 4 per genotype.
线粒体膨大和Drp1共定位减少 (Ordonez, 2018)此外,海马突触功能缺陷似乎在早期就出现了 (Teravskis et al., 2018)。从3-6个月的小鼠海马切片的CA1锥体神经元中测量的诱导突触反应与非转基因动物相当。但是,小型突触后电流的幅度和AMPA与NMDA受体电流的比率降低。此外,长时程增强被抑制。在症状发作之前,半合子A53T小鼠是有活力且可育的,但雌性携带者的繁殖能力并不理想 (The Jackson Laboratory,Stock#006823)。
上文由鼠来宝生物译自alzforum.org数据库:https://www.alzforum.org/research-models/synuclein-a53t-mouse-tg
更新日期:2019年2月8日
鼠来宝生物现货供应α-synuclein A53T小鼠,并可提供小鼠代养扩繁、净化、动物实验服务以及丰富的动物行为学仪器,欢迎垂询!参考资料
alzforum.org. α-synuclein A53T Mouse (Tg). https://www.alzforum.org/research-models/synuclein-a53t-mouse-tg
Goodwin LO, et al. Large-scale discovery of mouse transgenic integration sites reveals frequent structural variation and insertional mutagenesis. bioRχiv preprint first posted online Dec. 18, 2017
Lee MK, et al. Human alpha-synuclein-harboring familial Parkinson's disease-linked Ala-53 --> Thr mutation causes neurodegenerative disease with alpha-synuclein aggregation in transgenic mice. Proc Natl Acad Sci U S A. 2002 Jun 25;99(13):8968-73.
Ordonez DG, Lee MK, Feany MB. α-synuclein Induces Mitochondrial Dysfunction through Spectrin and the Actin Cytoskeleton. Neuron. 2018 Jan 3;97(1):108-124.e6.
Pupyshev AB, et al. Suppression of autophagy in the brain of transgenic mice with overexpression of А53Т-mutant α-synuclein as an early event at synucleinopathy progression. Neurosci Lett. 2018 Apr 13;672:140-144.
Teravskis PJ, et al. A53T Mutant Alpha-Synuclein Induces Tau-Dependent Postsynaptic Impairment Independently of Neurodegenerative Changes. J Neurosci. 2018 Nov 7;38(45):9754-9767.
Unger EL, et al. Locomotor hyperactivity and alterations in dopamine neurotransmission are associated with overexpression of A53T mutant human alpha-synuclein in mice. Neurobiol Dis. 2006 Feb;21(2):431-43.
鼠来宝实验动物专业的实验动物产品一站式服务平台
4篇原创内容
公众号
鼠来宝(武汉)生物科技有限公司成立于2017年,提供实验动物行业全方位的产品和服务,包括常规与基因编辑动物、饲料垫料、动物仪器、净化扩繁和动物实验等。