大脑衰老是老年痴呆等神经退行性疾病的生物学基础,改善衰老的大脑功能被认为是富有前景的神经退行性疾病治疗方向。在一些研究中,研究人员通过将年轻小鼠的血浆移植到衰老小鼠 (Castellano, 2017),或通过异种共生将年轻小鼠和衰老小鼠的血管连接起来 (Villeda, 2014),均能改善大脑的衰退情况,并增强学习记忆功能。但是由于血脑屏障的隔离作用,很多血液中具有改善衰老大脑功能的分子无法进入中枢。
在中枢系统中,脑脊液可携带功能分子引导神经祖细胞的增殖和分化过程。在年龄增长的过程中,人类脑脊液的成分不断发生变化,最主要的表现是脑脊液中炎症因子的增加和生长因子的减少。因此将年轻的脑脊液注入衰老大脑中,有可能改善衰老大脑的功能。但是由于脑脊液收集和移植技术存在较大难度,移植脑脊液仍具有挑战。2022年5月11日,来自斯坦福大学的Tony Wyss-Coray团队在国际顶尖期刊《Nature》上发表题为“Young CSF restores oligodendrogenesis and memory in aged mice via Fgf17”的研究论文 (Iram, 2022),发现移植年轻脑脊液通过促进少突胶质祖细胞的增殖和分化,能够改善衰老大脑中的记忆功能。
1. 年轻小鼠的脑脊液改善衰老小鼠的记忆并促进少突胶质祖细胞的增殖和分化
通过玻璃电极从年轻小鼠的枕骨大孔中抽取脑脊液,随后将年轻小鼠的脑脊液(young mouse cerebrospinal fluid, YM-CSF)和人工脑脊液(artificial CSF, aCSF)通过渗透泵缓慢输入衰老小鼠的侧脑室中。
条件恐惧训练发现,注射YM-CSF的衰老小鼠表现出更高的僵直率(freezing rates)水平,提示衰老小鼠的记忆功能显著增强。
对海马脑区进行RNA测序,发现注射YM-CSF后海马脑区少突胶质细胞相关基因显著上调,具体而言,促进少突胶质祖细胞(oligodendrocyte progenitor cell, OPC)分化的基因和促进髓鞘形成的基因显著上调。使用胸腺类似物(EdU)标记分裂细胞,发现YM-CSF促进海马脑区OPC的增殖。
2. 年轻小鼠的脑脊液通过血清反应因子调节少突胶质祖细胞的增殖
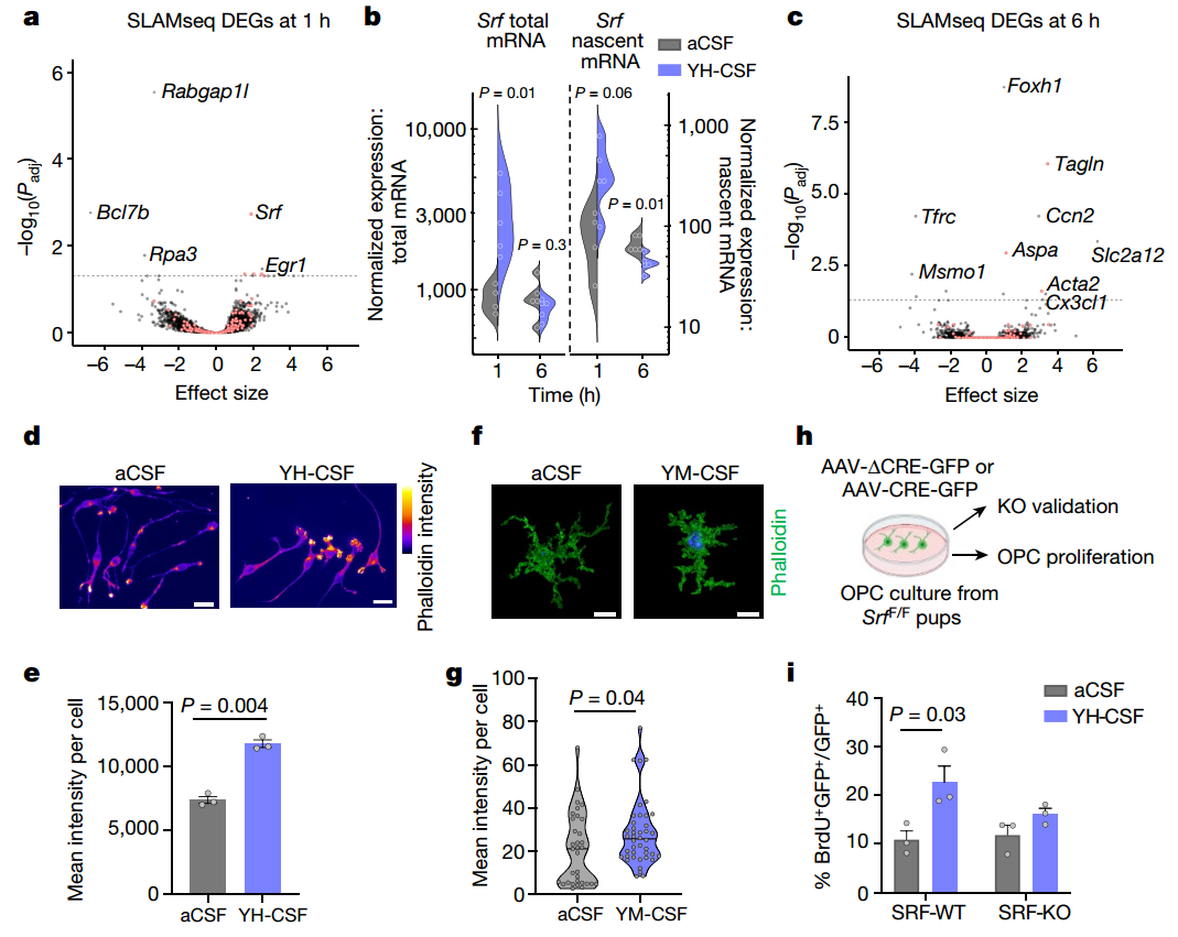
为了研究YM-CSF如何影响OPC的功能,研究人员使用4-硫脲苷(4-thiouridine)标记新合成mRNA,并在YM-CSF处理1小时后对OPC进行RNA测序,发现OPC中血清反应因子(serum response factor, SRF)上调最为明显。并且在YM-CSF处理6小时的测序中,发现SRF的下游靶基因明显上调。随后研究人员在体外培养的OPC中敲除SRF,发现YM-CSF对OPC增殖的促进作用消失。在体研究中发现,衰老小鼠SRF阳性的OPC数量明显减少,SRF下游靶基因的表达显著降低,并且OPC的增殖和分化受到明显的抑制。在衰老小鼠注射YM-CSF之后,SRF的表达水平有所增加,SRF的下游基因明显激活。
3. 年轻小鼠脑脊液中的Fgf17促进少突胶质祖细胞的增殖并改善记忆功能
为了研究YM-CSF是如何影响OPC中SRF的改变,研究人员通过TRANSFAC数据库预测了SRF的激活剂,并通过荧光素酶报告基因实验发现成纤维细胞生长因子17(Fgf17)可明显促进SRF的转录。对人类脑脊液分析发现,随着年龄的增长脑脊液中Fgf17的表达水平明显降低。在培养的OPC中加入Fgf17,发现OPC的增殖水平明显增加。随后用Fgf17替代YM-CSF,发现Fgf17能明显促进海马脑区OPC的增殖。对衰老小鼠的记忆能力进行检测,发现注射Fgf17可显著提升衰老小鼠的记忆水平,而注射Fgf17的拮抗剂则损伤年轻小鼠的记忆功能。最后在YM-CSF中加入Fgf17的拮抗剂,发现OPC的增殖被显著抑制。
总的来说,本文发现年轻脑脊液中的Fgf17通过增加海马脑区OPC中SRF的表达,促进OPC的增殖和海马脑区的髓鞘形成,改善老年小鼠的认知功能,为神经退行性疾病的治疗和预防提供了一种新的策略。但是对于YM-CSF是否特异性影响海马脑区,以及脑脊液中对SRF调节作用最显著的Fgf8对OPC的增殖和记忆功能的影响仍有待研究。鼠来宝生物现货供应C57老龄鼠
作为专业的实验动物服务提供商,鼠来宝生物小鼠繁育基地现货供应大量10~24月龄的C57BL/6小鼠。

鼠来宝生物老龄鼠特点:
老龄鼠应用领域:
老化的基础生物学研究;
免疫学、肿瘤学研究;
饮食、运动、心血管、内分泌和代谢等疾病研究;
学习、记忆、认知、睡眠和神经退行性疾病研究;
年龄相关的视力、听力障碍研究;
骨骼、肌肉、身体组成相关研究
我们也提供种类丰富的大小鼠行为学和生理检测仪器及实验服务,欢迎感兴趣的老师和同学垂询。
联系电话:027-87707448(座机)、18971048150(动物)、15107162311(仪器)、13581422896(实验)仪器:www.shulb.com/instruments.html实验:www.shulb.com/expriments.html参考资料:
Castellano, J. M. et al. Human umbilical cord plasma proteins revitalize hippocampal function in aged mice.Nature 544, 488–492 (2017). Villeda, S. A. et al. Young blood reverses age-related impairments in cognitive function and synaptic plasticity in mice.Nat. Med. 20, 659–663 (2014). Iram, T., et al.(2022). Young CSF restores oligodendrogenesis and memory in aged mice via Fgf17. Nature, 605(7910), 509–515.鼠来宝实验动物专业的实验动物产品一站式服务平台
4篇原创内容
公众号
鼠来宝(武汉)生物科技有限公司提供实验动物行业全方位产品和服务,包括常规与基因编辑动物、饲料垫料、动物仪器、净化扩繁和动物实验等。
服务号/视频号/哔哩哔哩/抖音/知乎:鼠来宝实验动物